Le hub créatif, une entité organisationnelle émergente à grand potentiel pour les arts et la culture
Cet article a été rédigé conjointement par Marie-Odile Duchesneau et Guillaume Déziel.
Depuis quelques années, on observe un engouement – autant au fédéral qu’au provincial – pour le financement des hubs créatifs. Ces espaces collaboratifs et multidisciplinaires ont développé une expertise particulière dans l’accompagnement d’entreprises en démarrage, et ce, depuis l’idéation jusqu’au marché. Cette tendance organisationnelle florissante est bien ancrée dans les milieux industriels et elle s’articule notamment sous les formes d’incubateurs et d’accélérateurs. Or il appert que ces entités migrent désormais vers de nouveaux écosystèmes.
Voici donc un regard sur l’incidence du hub créatif dans le milieu des arts et de la culture ainsi que sur les occasions stratégiques pouvant en découler.
Financé par Téléfilm Canada, le rapport de recherche intitulé Lumière sur le phénomène des «hubs créatifs» apporte un nouvel éclairage pour mieux comprendre cette tendance, dans sa valeur ajoutée et ce qui la caractérise. L’étude a permis l’élaboration d’une banque de données qui recense 55 organisations, principalement québécoises, considérées comme appartenant aux écosystèmes créatifs.
D’une part, la valeur ajoutée du hub créatif se révèle dans son effet de levier catalyseur. Ce dernier accueille des intrants autant matériels (artistes, œuvres, produits, startups, coachs, mentors, experts-conseils, investisseurs, etc.) qu’immatériels (idées, projets, synergies et forces de travail) dans une dynamique qui amplifie l’apport des valeurs individuelles de chaque partie prenante gravitant autour du projet.
L’activité issue de la coordination de parties prenantes, dont chacune a des expertises complémentaires, génère ainsi un extrant bonifié par l’innovation et la traction sur le marché. Le modus operandi du hub est de façonner invariablement des extrants dont la valeur est supérieure à la somme des intrants.
«Le tout est plus que la somme de ses parties.» – Aristote
Ainsi, la nature de l’infrastructure d’un hub créatif est de «collisionner» les champs de connaissance et de provoquer une synergie productrice d’idéation, d’exploration, d’expérimentation, de ressources financières et d’outils de commercialisation.
D’autre part, l’analyse des données recueillies dans le cadre de cette étude a révélé qu’il existe plusieurs formes de hub créatif, selon les types de parties prenantes qui composent ledit hub. Trois écosystèmes de hubs créatifs émergent ainsi de la banque de données:
- les hubs à vocation commerciale (50% dans la banque de données);
- les hubs à vocation sociale (25%, milieux caritatifs et culturels);
- les hubs à vocation artistique et culturelle (25%, milieux artistiques et culturels).
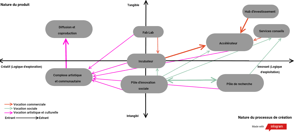
Ainsi, le hub créatif existe grâce à la combinaison de plusieurs parties prenantes qui forment un réseau, un écosystème qui se démarque par sa vocation, comme l’illustre le schéma suivant:

Les trois types de hubs créatifs
Régi par une logique mercantile, le hub à vocation commerciale vise la production de biens principalement de nature tangible et rivale. Structuré par la dynamique des incubateurs et des accélérateurs, le hub propulse les projets innovants des entreprises en démarrage à fort potentiel vers la mise en marché. À titre d’exemples, citons l’incubateur l’Espace CDPQ, les accélérateurs du secteur des technologies Capital Innovation et FounderFuel, ou encore l’Execution Lab dans le domaine des industries créatives.
En réponse à des enjeux de société, le hub à vocation sociale (milieux caritatifs et culturels sans rapport aux arts) s’articule principalement par les pôles d’innovation sociale et de recherche. Ce dernier possède une expertise spécialisée en résolution de problèmes multidisciplinaires, comme facilitateur intellectuel, sur des solutions concrètes à des problèmes sociaux. À titre d’exemples, nous trouvons, à Montréal, le pôle de recherche Mosaic à HEC Montréal, Techno Culture Club ou encore le Quartier de l’innovation.
Le hub à vocation artistique et culturelle regroupe en ses espaces un écosystème d’artistes en résidence, de médiateurs culturels, de gens d’affaires, de diffuseurs et de coproducteurs, de chercheurs en sciences humaines (recherche-création) et de citoyens. Incarnant un complexe artistique et communautaire, son offre variée de services ouvre un dialogue entre l’art et la culture qui est axé à la fois sur le rayonnement des arts et leur démocratisation. Selon les résultats du rapport, voici là ce qu’ont en commun des organisations telles que la Société des arts technologiques, La Piscine, le Centre Bang, Zù, Artscape, 104factory et Gaîté Lyrique.
De ce fait, le hub à vocation artistique et culturelle s’avère une version hybride de ses pairs. À la manière du hub à vocation commerciale, il soutient la performance par des activités d’encadrement et de mentorat, par l’accompagnement au financement et par l’accès aux infrastructures, équipements techniques et plateformes de diffusion. À la manière du hub à vocation sociale, il favorise la participation citoyenne à l’art et à la culture par des activités éducatives.
À la jonction des sphères commerciales, sociales et artistiques, le hub à vocation artistique et culturelle présente une capacité accrue de produire un extrant créatif, ayant un portefeuille de possibilités diversifiées. Cette capacité permet un processus qui capitalise sur le potentiel de valeur marchande des intrants qui, de prime abord, ne semblent pas rentables en soi. De ce fait, il donne lieu à l’internalisation des externalités positives au bénéfice de l’ensemble des parties prenantes du hub.
Un constat éclairant de l’étude est donc que le hub créatif est un épicentre regroupant de multiples expertises qui visent à soutenir des projets économiques, sociaux, culturels ou artistiques ou encore des projets intégrant un ou plusieurs de ces attributs.
L'exemple de MTLab et Magnéto
La relation entre le MTLab et Magnéto permet d’illustrer toute la richesse que présente une entité ayant la des bases dans plusieurs écosystèmes.
Magnéto est une entreprise en démarrage dans le domaine des communications et de la culture qui exploite le format de la baladodiffusion pour faire rayonner la culture d’ici.
MTLab est un incubateur en tourisme, culture et divertissement qui compte neuf organisations parmi ses partenaires et bailleurs de fonds (dont Air Canada, Loto-Québec, le Musée de la civilisation de Québec, Tourisme Montréal et Transat). Ce hub agit comme intermédiaire entre ces trois secteurs et plusieurs écosystèmes innovants du Québec.
En sa qualité de producteur de contenus culturels, artistiques et journalistiques, Magnéto appartient aux écosystèmes de la culture. Sa viabilité est assurée par des bourses, des subventions publiques et des clients issus des industries du divertissement incarnant un marché saturé et très concurrentiel. Une association avec MTLab a permis à Magnéto d’accéder à d’autres marchés, initialement difficiles à pénétrer, et d’ouvrir de nouvelles options dans le modèle d’entreprise. Il s’agit en quelque sorte d’un maillage entre des clients de l’industrie du tourisme et le milieu des entreprises.
MTLab a ainsi profité de l’expertise artistique de Magnéto dans la création d’univers narratifs au moyen du balado pour exploiter la valeur ajoutée du support afin de développer les affaires de ses clients sous la forme d’une offre permettant aux touristes de découvrir et d’explorer Montréal dans une liberté de mouvement.
La nouvelle tendance du hub à vocation artistique et culturelle incarne un modèle d’entreprise innovant dans le financement de projets à incidence à la fois économique, social et artistique – un modèle alimenté par des échanges d’idées provenant d’écosystèmes qui, à la base, sont étrangers les uns aux autres. Cela favorise la synergie et la création de stratégies cognitivement distantes, à la fois concurrentielles et créatives.
Qu’en est-il pour le domaine de l’audiovisuel?
À la lumière de ce phénomène émergent, il existe, pour les bailleurs de fonds dans le domaine de l’audiovisuel, de nouvelles occasions stratégiques qui favorisent l’innovation. De tels bailleurs de fonds pourraient, par exemple, accepter que leurs demandeurs s’adjoignent un hub créatif dans le cadre de leurs projets. Ce genre de mesure serait susceptible de provoquer plus d’innovation dans les processus créatifs et plus de maillage, voire d’efficacité, dans le développement de projets.
Voilà un changement de paradigme dans les manières de faire, désormais fondées a priori sur une gestion de l’incertitude. Le fait d’avoir la créativité et l’innovation comme finalités laisse nécessairement sous-entendre un processus dont les tenants et aboutissants comportent une part d’imprévisibilité. Le hub créatif détient ainsi une capacité de gérer cette incertitude en allouant ses ressources pour tirer profit de la créativité sous les angles économique, social et artistique.