The Creative Hub, an Emerging Organizational Entity with Great Potential for Arts and Culture
This article was co-written by Marie-Odile Duchesneau and Guillaume Déziel.
Over the last few years, we have observed a buzz, at both the federal and provincial levels, in favour of funding creative hubs. These collaborative and multidisciplinary entities have developed a specific expertise in accompanying start-ups from ideation to market. This flourishing organizational trend is well anchored in the industrial sector, and most often takes the shape of an incubator or an accelerator. Now, creative hubs are migrating toward new ecosystems.
Here is a look at the impact that creative hubs have in the arts and culture communities, and the strategic opportunities that may arise therefrom.
Funded by Telefilm Canada, the research report titled Exploring the Phenomenon of Creative Hubs (in French) sheds new light on this trend to better understand its added value and characteristics. The study led to the development of a directory indexing 55 organizations, most of them based in Quebec, that are considered as belonging to creative ecosystems.
On the one part, the added value of the creative hub reveals itself through its catalyst leverage effect. Hubs gather together both material (artists, works, products, start-ups, coaches, mentors, expert advisors, investors, etc.) and immaterial (ideas, projects, synergies and work strengths) inputs within a dynamic that amplifies the individual values contributed by each of the project’s stakeholders.
The activity that results from the coordination of stakeholders, each of whom has complementary forms of expertise, thereby generates an output that is improved by innovation and market pull. The hub’s modus operandi is to invariably generate outputs that have a value that is greater the sum of the inputs.
“A whole is greater than the sum of its parts.” – Aristotle
The nature of a creative hub’s infrastructure is to provoke ‘collisions’ between fields of knowledge as well as a synergy that is conducive to the production of ideas, explorations, experiments, financial resources and marketing tools.
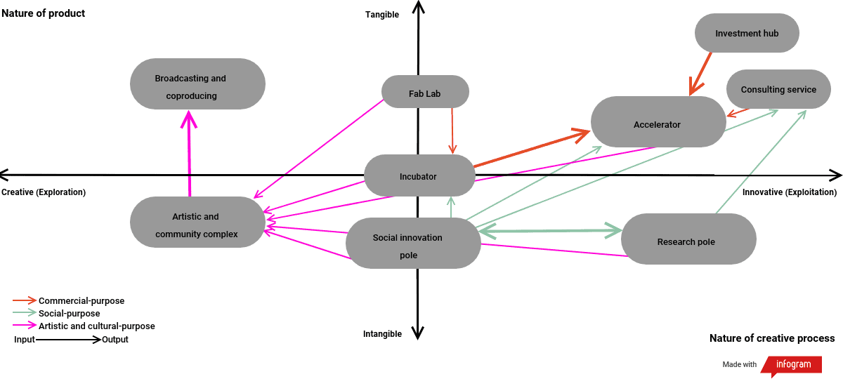
On the other end, an analysis of the directory developed as part of this study revealed that creative hubs can take on several forms depending on the stakeholders that compose them. Accordingly, three creative hub ecosystems emerge from that database:
- Commercial-purpose hubs (50% of entries in the database);
- Social-purpose hubs (25%, charitable and cultural settings);
- Artistic and cultural-purpose hubs (25%, artistic and cultural settings).
Creative hubs owe their existence of several stakeholders forming an ecosystem defined by its purpose, as illustrated in the following diagram:

The Three Types of Creative Hubs
Following a mercantile logic, the commercial-purpose hub is focused on the production of goods that are mainly of a tangible and rival nature. Structured by the dynamics of incubators and accelerators, the hub propels the innovative projects of high-potential start-ups to market. Commercial-purpose hubs include organisations such as Espace CDPQ, tech accelerators like Capital Innovation and FounderFuel and the Execution Lab, the latter being active in the creative industries.
In response to societal challenges, the social-purpose http://founderfuel.com/fr/programme-dacceleration-a-montreal/hub (charitable and cultural settings unrelated to the arts) gravitates mainly around the social innovation and research poles. An intellectual facilitator, it has a specific expertise in researching solutions to multifaceted social problems. HEC Montréal’s Mosaic, Techno Culture Club or the Quartier de l’innovation are all examples of social-purpose hubs.
The artistic and cultural-purpose hub hosts an ecosystem of artists-in-residence, cultural mediators, businesspeople, broadcasters and coproducers, social science researchers (research-creation) and private citizens. Embodying an artistic and community complex, its varied services open a dialogue between art and culture that focuses both on showcasing the arts and democratizing them. That is something organizations like the Société des arts technologies, La Piscine, the Bang Centre, Zù, Artscape, 104factory and Gaîté Lyrique all have in common.
The artistic and cultural-purpose hub is a hybrid version of the others. In the manner of the commercial-purpose hub, it supports performance through coaching and mentoring activities, financing support as well as access to infrastructure, technical equipment and broadcasting platforms. Like the social-purpose hub, it fosters civic participation in the arts and culture of through educational activities.
At the junction of the commercial, social and artistic spheres, the artistic and cultural-purpose hub has an increased capacity to generate a creative output with a portfolio of diversified possibilities. This capacity allows for a process that capitalizes on the potential of the market value of the inputs, which do not initially seem profitable in themselves. As a result, it gives rise to the internalization of positive externalities, which benefits all of the hub’s stakeholders.
One of the study’s enlightening findings is therefore that the creative hub is an epicentre that threads multiple forms of expertise together to support economic, social, cultural or artistic projects – or projects that incorporate one of several of these attributes.
A Concrete Example: MTLab and Magnéto
The example of the relationship between MTLab and Magnéto illustrates the full extent of the power of an entity that has footing in several ecosystems.
Magnéto is a start-up in the field of communications and culture that uses the podcast format to broadcast and promote our culture.
MTLab is an incubator that is active in tourism, culture and entertainment and that counts nine companies among its partners and funders (including Air Canada, Loto-Québec, the Musée de la civilisation de Québec, Tourisme Montréal and Transat). This hub serves as an intermediary between these three sectors and several of Quebec’s innovative ecosystems.
As a producer of cultural, artistic and journalistic content, Magnéto belongs to the cultural ecosystem. Its sustainability is ensured by grants, public subsidies and entertainment industry clients representing a saturated and highly competitive market. The collaboration with MTLab enabled Magnéto to access otherwise out-of-reach markets, and to opened up new possibilities in its business model. See it as a sort of meshing between tourism industry clients and the business community.
For its part, MTLab benefited from the artistic expertise of Magnéto in creating narrative audio universes exploiting podcasts’ added value and developed its clients’ businesses in the form of an offer allowing tourists to freely discover and explore Montreal.
The new trend of the artistic and cultural-purpose hub embodies an innovative business model in the funding of projects with economic, social and artistic components. It’s a model that is driven by exchanges of ideas from ecosystems that basically have nothing to do with one another. That favours synergy and the creation of strategies that are cognitively distant from both competitive and creative standpoints.
Opportunities in the audiovisual field
In light of this emerging phenomenon, there are new strategic opportunities to foster innovation for funders in the audiovisual field. Such funders could, for example, accept that their applicants work with a creative hub as part of their projects. This type of measure would likely generate more innovation in the creative processes as well as increased meshing, or even efficiency, in the development of projects.
That is a new way to do things founded primarily upon uncertainty management. Having creativity and innovation as end goals necessarily involves a certain level of unpredictability. Creative hubs thereby offer the capacity to manage this uncertainty by allocating its resources as to take advantage of creativity from the economic, social and artistic standpoints.